火炬开发区管委会,翠亨新区管委会,各镇政府、街道办事处,市各有关单位:
经市人民政府同意,现将《中山市工业、仓储用地变更规划条件开发建设预受理实施方案》印发给你们,请认真贯彻实施。实施过程中遇到的问题,请径向市自然资源局反映。
中山市人民政府办公室
2022年12月1日
中山市工业、仓储用地变更规划条件开发建设预受理实施方案
为进一步深化我市工程建设项目审批制度改革,提高行政审批效率,打造一流营商环境,结合我市实际,制定本方案。
一、工作目标
本方案旨在通过业务整合、并联审批、预受理、预审查等方式,提升审批效率,最快实现工业、仓储用地完成变更规划条件补缴地价款业务当天可动工的目标。
本方案所称工业、仓储用地变更规划条件开发建设预受理是指将原涉及变更规划条件与补缴地价款分别审批的模式,融合为一个审批流程,同时并联开展用地开发建设预受理,待完成变更规划条件补缴地价款业务签订变更协议,达到法定审批条件后,由申请单位补齐材料,审批部门收回预审意见并核发正式证书的审批模式。
二、适用范围
本方案适用于实施之日起申请办理变更规划条件(包括调整容积率、调整建筑高度、不涉及增加年限的用地合并)补缴地价款的工业、仓储用地项目。以下情形除外:
(一)易燃易爆危险品、危险化学品的生产和储存,技术难度特别复杂的项目用地。
(二)涉及土壤污染防治优先管控地块。
(三)重点区域须报请市国土空间规划委员会或市自然资源局技术审查委员会审查的项目用地。
三、基本原则
(一)自愿申请,信守承诺。申请单位自愿申请预受理,遵守办理预受理的信用承诺,承担预受理的相关风险。
(二)重塑流程,容缺受理。通过重塑审批流程,打破部门和环节限制,对部分材料实行提前容缺受理。
(三)全程导办,优化审批。为申请单位提供咨询辅导和全程导办服务,将审核工作前移,实行预审,大大压缩正式审批时限。
四、职责分工
参照《中山市新出让用地开发建设预受理实施方案》《中山市建设用地协议出让、划拨、集体流转预受理实施方案》,符合条件的项目预受理服务,统一由市政府办公室前期办负责统筹,其他部门分工如下:
(一)属地镇街政府。成立相应的镇街机构对接用地变更规划条件开发建设预受理工作。负责出具办理变更规划条件补缴地价款业务的意见,对需签订《项目履约监管合同》的及时签订《项目履约监管合同》,并为企业提供办理用地变更规划条件补缴地价款业务的导办服务,全程跟踪导办。
(二)市自然资源局。负责受理工业、仓储项目用地变更规划条件、补缴地价款、《建设工程规划许可证》等相关业务预受理,出具预审意见及核发正式证书。
(三)市住房城乡建设局。指导审图机构配合申请单位办理《施工图审查合格证》和《建筑工程施工许可证》预受理,出具预审意见及核发正式证书。
(四)市工业和信息化局、市投资促进局。依职能分工负责监督指导各镇街政府与产权人签订《项目履约监管合同》,并将预受理改革作为我市支持推动产业项目落地,打造良好营商环境的重要举措宣传推广。
五、工作流程
(一)申请阶段——需求确认、启动导办。产权人向属地镇街政府提出办理变更规划条件补缴地价款业务需求,镇街政府出具同意办理意见,镇街指定一名导办员,全程指引、协助产权人办理预受理。需签订《项目履约监管合同》的,在下阶段入件申请时,需同时提交镇街政府与产权人签订的监管合同复印件。
(二)受理及初审阶段——备齐材料、项目初审。产权人在导办员指引下备齐办理变更规划条件及补缴地价款业务的申请材料(如属用地合并,还需地籍调查相关材料),到市自然资源分局窗口入件申请(如属用地合并,还需同步申请地籍调查业务)。市自然资源分局3个工作日内完成变更规划条件初审(如属用地合并,分局还需完成地籍调查业务审批)工作。
(三)预审阶段——联合预审、出具意见。市自然资源分局完成初审后,同步开展以下环节:
1. 变更规划条件内容挂网公示10个自然日;
2. 分局将变更规划条件预审批复及三线图、补缴地价款业务初审意见(如属用地合并,还需经分局审批的地籍调查表)报送至市自然资源局审批办、不动产登记中心预审查;
3. 产权人如需办理后续规划报建业务的,分局同步将变更规划条件预审批复及三线图)同时交产权人办理报建相关业务。产权人可同步向相应审批部门申请“规划电子报批-《建设工程规划许可证》”及“《施工图审查合格证》-《建筑工程施工许可证》”业务的预审查。
(四)正式审批阶段——迅速转换、正式发证。待变更规划条件内容挂网公示无异议后,市自然资源局最快1个工作日内出具正式变更规划条件批复,并与产权人签订出让合同变更协议。产权人补齐正式审批材料、缴纳相关费用,各审批部门在产权人完成签订出让合同变更协议当天,将预审意见转化为正式审批意见。最快在1个工作日内收回预审意见并核发正式证书:《建设工程规划许可证》《施工图审查合格证》《建筑工程施工许可证》等。
预审意见失效情形:(1)变更规划条件公示期间,如有群众提出异议,则变更规划条件预审意见失效,启动听证程序,后续根据听证情况重新启动审批流程;(2)出现其他不符合审批条件的情形。
六、工作要求
(一)高度重视、落实到位。各镇街政府要高度重视,设立相应的机构对接用地变更规划条件补缴地价款工作,明确分管领导及具体经办人,为办事企业、群众提供导办咨询,确保改革措施落实到位。市各相关审批部门应以提升服务效能为导向,积极启动试行业务预受理、预审查模式,在实践中不断探索完善预审工作机制。
(二)加强培训,高效服务。市各相关审批部门应加强业务培训,细化业务操作指引,增强服务意识,充分运用政策为企业和群众提供更优质高效的服务。市镇两级应建立常态化沟通协调机制及反馈渠道,确保问题在工作实践中能快速响应、及时解决。
(三)主动宣传、提升效能。各镇街及市各相关审批部门应主动宣传政策,让业务审批提速政策可以在短时间内产生积极效应,助力存量产业用地转型升级,推动经济高质量发展。
附件:1. 申请预受理信用承诺书
2. 镇街政府意见模板
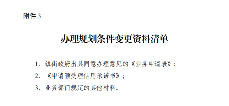
3. 办理变更规划条件资料清单
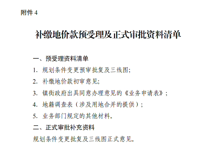
4. 补缴地价款预受理及正式审批资料清单
5.《建设工程规划许可证》预受理及核发正式证书资料清单
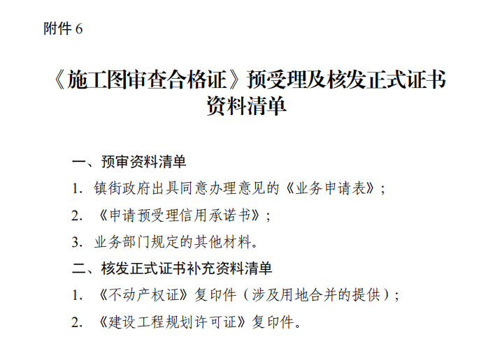
6.《施工图审查合格证》预受理及核发正式证书资料清单
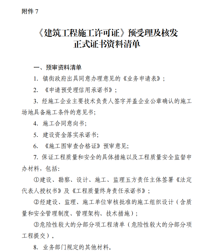
7.《建筑工程施工许可证》预受理及核发正式证书资料清单
8. 工业、仓储用地变更规划条件开发建设预受理流程表








工业、仓储用地变更规划条件开发建设预受理流程表