政策解读:【图解】《中山市“工改工”项目亩均贡献阶梯式奖励实施细则》
【文字解读】《中山市“工改工”项目亩均贡献阶梯式奖励实施细则》
火炬开发区管委会、翠亨新区管委会,各镇政府、街道办事处,市各有关单位:
为规范“工改工”项目亩均贡献阶梯式奖励申报和审批工作,我局制定了《中山市“工改工”项目亩均贡献阶梯式奖励实施细则》,经中山市村镇低效工业园改造升级工作指挥部第八次联席会议同意,现印发给你们,请认真贯彻执行,实施中遇到的问题,请径向我局反映。
中山市自然资源局
2022年12月28日
中山市“工改工”项目亩均贡献阶梯式奖励实施细则
第一章 总 则
第一条 为贯彻落实《中山市旧厂房升级改造实施细则》、《关于印发促进村镇低效工业园改造升级若干措施》等政策,规范“工改工”项目亩均贡献阶梯式奖励申报和审批工作,通过亩均贡献阶梯式奖励资金的引导,促进低效旧厂房加快改造升级,拓展产业发展空间,提高土地节约集约利用效益,制定本细则。
第二条 本细则所称“工改工”项目,是指符合我市政策要求的旧厂房,经批准通过全面改造或者局部改造后作为工矿仓储用途(不包括新型产业用途M0)的改造项目。
第三条 本细则适用于2021年1月1日后批复改造方案的自主改造或合作改造项目。通过政府征收、收回(收储或挂账收储)实施的项目,不适用本细则。
第四条 火炬开发区、翠亨新区和五桂山街道的项目,奖励资金由属地镇街自行负担;其他镇街的项目,按照市、镇街税收收入分成比例负担。市级承担部分由市财政通过转移支付方式拨付镇街,由属地镇街按规定实施。
第二章 奖励对象和条件
第五条 “工改工”项目亩均贡献阶梯式奖励对象为符合本实施细则规定条件的“工改工”项目的改造主体、招商运营主体,包括村集体、各类法人、自然人及非法人组织。
第六条 申报亩均贡献阶梯式奖励的项目应当同时符合以下条件:
(一)“工改工”全面改造、局部改造项目,新建工业厂房(行政办公和生活配套设施用房除外)同时满足以下4项要求:
1. 项目用地不小于0.667公顷(折10亩);
2. 容积率不低于1.5,容积率上限、建筑限高等指标按照我市城市规划技术标准与准则确定,涉及局部改造的,项目用地容积率按整宗地核算;
3. 新建工业厂房建筑首层高度不低于6米,二层以上楼层高度不低于4.5米;配建的车库层高不低于2.8米且不高于3.5米。因特殊生产工艺需要,经市工业和信息化主管部门同意可作适当调整;
4. 新建工业厂房楼面活荷载设计标准值不低于4KN/m2。
(二)改造项目宗地亩均贡献达到30万元/亩以上。
(三)项目整体一次性改造的,申请人可以在项目竣工验收(综合验收备案,下同)后第二年起5年内(按自然年度,下同)申报亩均贡献阶梯式奖励;项目分期改造的,可以在项目任一期竣工验收后第二年起5年内申报亩均贡献阶梯式奖励。在前述时段内未提出申请,或未达到上述(一)(二)项条件的,不再安排亩均贡献阶梯式奖励。
第三章 奖励标准及具体计算方式
第七条 改造项目按照入驻企业实缴税金与改造项目宗地面积的比值确定“亩均贡献”值,改造项目亩均贡献30万元以上不足40万元的,每亩用地奖励6万元;以此为基础,亩均贡献每增加10万元的,每亩用地增加奖励3万元。
(一)改造项目宗地面积按证载面积计算。证载面积局部纳入改造范围且入驻企业实缴税金可以单独核算的,扣减未纳入改造范围的部分证载面积后视为宗地面积。
(二)入驻企业(下同)指注册地址在改造项目用地范围内的企业法人、合伙企业、个人独资企业。
(三)实缴税金(下同)指入驻企业评价年度自1月1日至12月31日在本镇街缴纳的增值税(不包括销售不动产及不动产租赁产生的增值税)、企业所得税、个人所得税,不包括税务机关稽查查补税收、纳税评估调整入库税收、各类税收滞纳金、罚款以及代扣代缴、代收代缴、委托代征税收。
1. 增值税:指实际入库数+免抵税额-退库数;
2. 企业所得税:取评价年度(税款所属期)《A100000中华人民共和国企业所得税年度纳税申报表(A类)》第31行“实际应纳所得税额”;
3. 个人所得税:指入驻企业生产经营产生的税额。
第八条 改造主体对一宗地进行全面改造,具体计算如下:
1. 改造项目“亩均贡献”值=入驻企业实缴税金/改造项目宗地面积;
2. 可申报亩均贡献阶梯式奖励数额=改造项目宗地面积ד亩均贡献”值所对应的阶梯式奖励标准。
第九条 改造主体对若干宗地的其中一宗或多宗地进行全面改造,入驻企业实缴税金难以按“宗地”单独核算的,该全面改造宗地的税收贡献按照其宗地面积,与该若干宗用地面积之和的比值进行折算。具体计算如下:
1. 全面改造宗地税收贡献值=(全面改造宗地面积/该若干宗用地面积之和)×(该若干宗用地范围内入驻企业实缴税金);
2. 全面改造宗地“亩均贡献”值=全面改造宗地税收贡献值/全面改造宗地面积;
3. 可申报亩均贡献阶梯式奖励数额=全面改造宗地面积ד亩均贡献”值所对应的阶梯式奖励标准。
第十条 改造主体对一宗地进行局部改造,该局部改造项目入驻企业所使用“土地”面积难以单独核算的,以整宗地的亩均贡献,作为该项目是否可申报亩均贡献阶梯式奖励的“亩均贡献”条件,对应的亩均贡献阶梯式奖励标准按照新建建筑面积,与整宗用地建筑面积(新建建筑面积与保留建筑面积之和)的比值进行折算。具体计算如下:
1. 局部改造项目“亩均贡献”值=整宗地范围内入驻企业实缴税金/整宗地面积;
2. 局部改造项目奖励标准=“亩均贡献”值所对应的阶梯式奖励标准×(新建建筑面积/整宗用地建筑面积);
3. 可申报亩均贡献阶梯式奖励数额=整宗地面积×局部改造项目奖励标准。
第十一条 改造主体对若干宗地的其中一宗或多宗地进行局部改造,入驻企业实缴税金难以按“宗地”单独核算的,可以先行参照上述第九条计算摊分到该局部改造宗地的税收贡献值,然后计算该局部改造宗地的“亩均贡献”值;再参照上述第十条折算局部改造项目的奖励标准,最后计算得到可申报亩均贡献阶梯式奖励数额。
第四章 申报审核程序
第十二条 亩均贡献阶梯式奖励申报审核按照自然年度进行集中办理,主要流程如下:
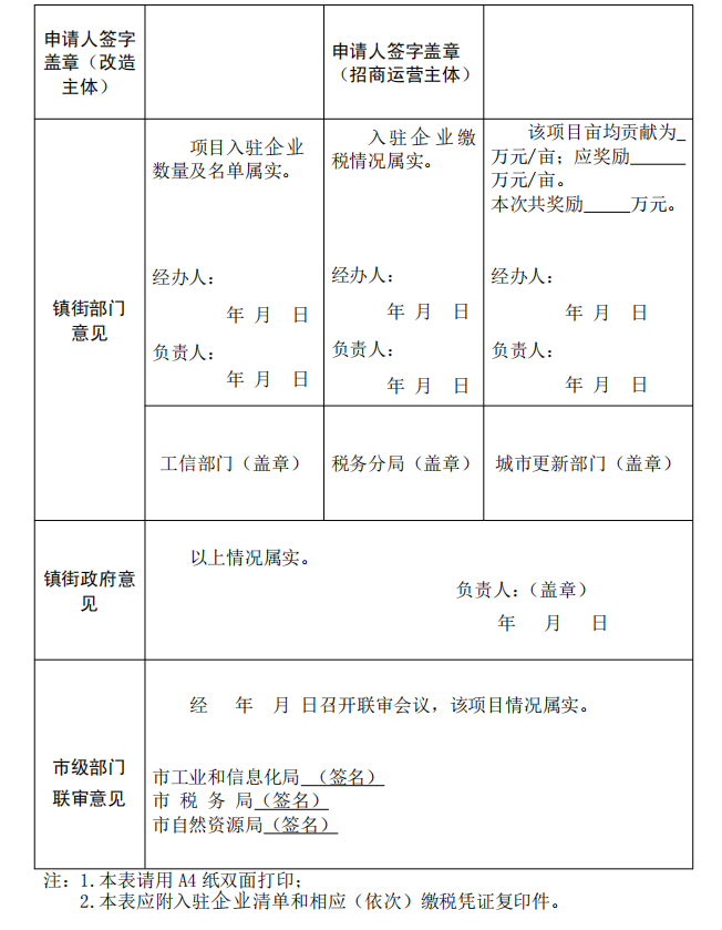
(一)提出申请。根据年度申报通知要求,属地镇街政府指导申请人提交亩均贡献阶梯式奖励申请,并将经审核后的入驻企业名单及需查询相关涉税数据的清单提供给镇街税务分局,由镇街税务分局协助提供入驻企业的相关涉税数据;经镇街工业部门、镇街税务分局、镇街城市更新部门对申报材料进行审核,并经镇街政府同意后,每年6月底前报市自然资源局。
(二)市级部门联审。市自然资源局汇总项目申报材料及镇街政府意见,于每年7月底前组织专家及市工业和信息化局、市税务局进行集中联审。对通过联审的项目,在市自然资源局门户网站公示不少于7日,经公示无异议或者异议妥善处理的,报市政府审定。奖励资金市级承担部分由市自然资源局向市财政局申请年度预算,镇街承担部分由镇街政府纳入本级财政预算。各级财政部门落实做好预算编制工作,确保奖励资金及时到位。
(三)办理拨付手续。经市政府批准后,对火炬开发区、翠亨新区和五桂山街道的项目,由属地财政部门将项目奖励资金拨付给相应奖励对象;对其他镇街的项目,由市自然资源局、市财政局按规定将市级承担部分通过转移支付方式拨付镇街后,由属地镇街财政部门将有关奖励资金拨付给相应奖励对象。奖励资金原则应在项目通过联审当年的次年3月底前完成。
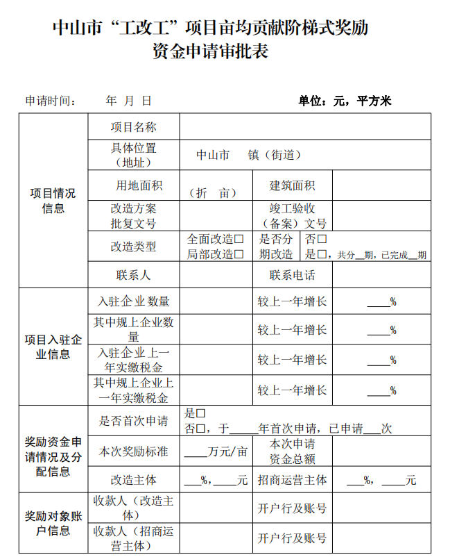
第十三条 项目首次申报亩均贡献阶梯式奖励的,应当提交以下除第(六)项外的材料;非首次申报的应当提供第(一)、(六)项材料:
(一)中山市“工改工”项目亩均贡献阶梯式奖励资金申请审批表,附入驻企业清单和相应涉税佐证材料;
(二)项目竣工验收(综合验收备案)材料;
(三)关于厂房建设标准的情况说明材料;
(四)统一社会信用代码登记证照复印件,如奖励对象为自然人的提交身份证复印件;
(五)项目改造前后照片(应能反映全貌的广角照片),未留存拆除前照片的,提供标注项目范围的影像图;
(六)本项目以往年度已申请获得亩均贡献阶梯式奖励资金的情况说明。
奖励对象涉及招商运营主体的,应由改造主体和招商运营主体共同提出申请,并附相关约定材料。
第五章 资金管理
第十四条 亩均贡献阶梯式奖励资金实行计划管理。对上一年度未提出申请的项目,原则上当年度不安排亩均贡献阶梯式奖励。
第十五条 经批准奖励给改造主体、招商运营主体的奖励资金,应当及时拨付到位,任何单位和个人不得克扣和截留。
第十六条 改造主体、招商运营主体应当对提交的申请材料、项目入驻企业及其生产经营状况的真实性负责,不得弄虚作假、不得骗取奖励资金。属地镇街政府应及时将奖励资金拨付给奖励对象,并做好项目跟踪监管,对奖励期间和期满后存在人为调节、转移有关税收贡献的,应商市有关部门追回亩均贡献阶梯式奖励资金。
第十七条 奖励资金的使用管理,应当按规定自觉接受财政、审计等部门的监督检查。
第六章 附 则
第十八条 本细则由市自然资源局负责解释。
第十九条 本细则自印发之日起施行,有效期至2025年12月31日。按《关于深入推进旧厂房改造促进高质量发展的实施意见》(中府〔2019〕65号)批复改造方案、且在项目实施监管协议中约定按《中山市旧厂房升级改造实施细则》(中府〔2020〕94号)享受财政奖励的项目,可参照本实施细则执行。本细则到期后,在细则有效期内获得改造方案批复的项目可继续享受上述奖励。
附件:中山市“工改工”项目亩均贡献阶梯式奖励资金申请审批表

