火炬开发区管委会,翠亨新区管委会,各镇政府、街道办事处,市各有关单位:
《中山市企业上市扶持专项资金管理办法》业经市政府同意,现印发给你们,请认真贯彻执行。
中山市金融工作局
2022年6月20日
中山市企业上市扶持专项资金管理办法
第一章 总则
第一条 为加强中山市企业上市扶持专项资金的管理,有效促进我市企业借助资本市场实现转型升级,根据《国务院关于进一步提高上市公司质量的意见》(国发〔2020〕14号)文件精神、以及《中山市人民政府关于印发中山市市级财政专项资金管理办法的通知》(中府〔2020〕14号)、《中山市人民政府关于进一步促进企业上市的意见》(中府〔2022〕15号)等规定,特制定本办法。
第二条 本办法所称企业上市扶持专项资金(下称专项资金),是指经市政府批准设立,用于对企业改制上市、新三板挂牌、再融资、股权投资等补助的专项资金。
第三条 部门、镇街、评审专家或第三方机构职责:
(一)市金融局。牵头制定本办法并负责解释;作为企业上市扶持专项资金的业务主管部门,统筹开展企业上市扶持专项资金的预算编制、申报、审核、拨付和绩效评价工作;委托具备资质和条件的专家或第三方机构开展企业申报材料专家评审工作;负责专项资金使用情况信息公开,受理并解答申请使用单位的咨询。
(二)各镇(街)金融工作部门。积极推荐企业申报纳入上市后备企业资源库,并做好上市后备企业跟踪服务;配合市金融局开展扶持政策宣传、组织企业申报;对企业申请材料的真实性、合规性、完整性进行前置性审核;对专项资金使用单位的运营情况、资金管理及使用情况进行日常监督管理;协助有关部门开展专项资金监督检查及绩效评价等工作。
(三)评审专家或第三方机构。在市金融局的指导和监督下,按照本办法要求,对企业申请材料进行评审并出具意见;配合有关部门开展专项资金监督检查及绩效评价等工作。
第二章 扶持对象和使用范围
第四条 本办法扶持对象是经市企业上市工作协调小组认定的上市后备企业、已上市或新三板挂牌企业、通过资本市场进行融资的本市相关企业以及在中山设立的股权投资基金。
企业按照中山市金融工作局网站公告的纳入上市后备企业资源库相关指引准备申报材料后,可通过企业总部所在镇街、中介券商申报或直接向市金融局申请纳入上市后备企业资源库。市金融局对企业材料整理核实,对拟新增入库企业征求市企业上市协调小组成员单位意见,动态调整上市后备企业资源库。在库企业组织开展尽职调查、改制、上市辅导、申报上市等阶段工作,应报相关镇街及市金融局备案。
第五条 市企业上市扶持专项资金主要用于补助企业改制上市、新三板挂牌、区域性股权交易中心挂牌、通过资本市场融资并投向中山、股权投资基金投资中山项目等,推动企业完善公司治理、增资扩产,实现高质量发展。具体补助政策如下:
(一)企业在A股(包括上海证券交易所、深圳证券交易所、北京证券交易所)首次公开发行股票并上市,分三阶段予以补助。
1.已制订详细的上市工作计划,与中介机构签订上市工作协议,完成改制成立股份有限公司,经中国证券监督管理委员会广东监管局辅导备案的,给予补助200万元。
2.按照申报板块的不同,企业向中国证券监督管理委员会、证券交易所提出首次公开发行股票并上市的申请获正式受理的,给予补助200万元。
3.企业经中国证券监督管理委员会核准发行股票并成功上市的,给予补助200万元。
(二)企业采用买壳、借壳方式在A股上市,将上市公司注册地迁至我市持续正常经营且依法在我市纳税的,给予补助500万元。外地上市公司将注册地迁入我市、正常持续经营且依法在我市纳税的,给予补助500万元。
(三)本市企业首次公开发行股票募集资金且所募资金投资中山项目,根据募投金额按以下四个档次进行补助:金额1亿元以上、5亿元以下(含5亿元)的,给予补助100万元;金额5亿元以上、10亿元以下(含10亿元)的,给予补助200万元;金额10亿元以上、20亿元以下(含20亿元)的,给予补助300万元;金额20亿元以上的,给予补助500万元。
本市上市公司通过增发新股、配股、发行公司债券等方式在资本市场实现再融资且所募资金投资中山项目,金额1亿元以上、5亿元以下(含5亿元)的,给予补助100万元;金额5亿元以上、10亿元以下(含10亿元)的,给予补助200万元;金额超过10亿元的,补助增至500万元。
(四)企业成功在香港主板(H股)直接上市的,给予补助200万元。直接香港主板(H股)上市企业募投资金折合人民币1亿元以上且将募集资金的50%以上投资中山项目的,参照上述第(三)条第一款标准予以补助。
(五)营运总部在本市的企业以存在控制关系的境外公司实现间接上市,募投资金折合人民币1亿元以上且将募集资金的50%以上投资中山项目的,参照上述第(三)条第一款标准予以补助。
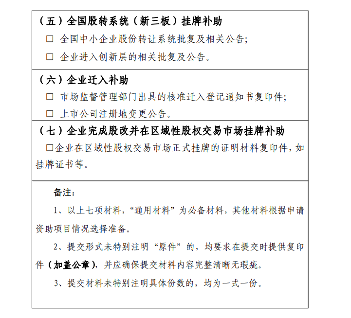
(六)企业完成股改并成功进入全国中小企业股份转让系统(即新三板)挂牌,给予补助50万元,对进入创新层的企业再增加补助30万元。新三板挂牌企业在资本市场实现融资且所募集资金投资中山项目超过1000万元的,给予补助30万元,募投资金投资中山项目超过3000万元的,补助金额增至50万元。
(七)企业完成股改,在区域性股权交易市场正式挂牌,给予补助5万元。挂牌企业通过区域性股权交易市场融资并投资中山项目的,按投资总额的1%进行补助,每家企业最高给予20万元补助。
(八)鼓励股权投资基金投资我市企业。经中国证券投资基金业协会备案,在我市依法登记、依法纳税的股权投资基金,投资属于我市产业政策扶持范围且与基金投资前非关联的企业,年度投资金额超过1000万元的,按其实缴投资金额的1%予以补助。单个股权投资基金补助金额累计最高给予200万元补助。
第六条 企业申请上市扶持须在符合补助条件事项发生后12个月内提出。相关补助标准按照补助事项发生时点所执行实施的补助政策核定。分阶段补助事项,按照首次符合条件申请并获受理时的政策标准核定补助金额。
企业通过资本市场募资用于中山项目补助,按首笔资金到账日起计算,原则上须于36个月内完成项目建设并提出补助申请。对于重特大募投项目,或因不可抗力等原因导致项目建设延期,无法在36个月内完成建设的,经市政府同意,可通过一事一议确定补助方式和额度,企业募投项目建设期限最长不超过60个月。
第七条 境外上市公司转A股上市,按照A股分阶段补助标准,扣除已安排的补助额度,给予差额补助;A股上市公司转境外上市,不再安排补助;新三板挂牌企业转板上市,按上市补助标准,扣除已安排的补助额度,给予差额补助;新三板基础层企业进入创新层,前期补助额度已超过企业进入创新层补助额度的,不再安排补助;企业已享受企业上市补助,再转新三板挂牌,前期补助额度已超过企业新三板挂牌补助额度的,不再安排补助。企业同时符合多个阶段补助条件的,可同时申请多项补助,同一上市主体每阶段只能申请一次补助。
第八条 本市上市公司通过增发新股、配股、发行公司债券等方式在资本市场实现再融资投资在本市补助,按每次实际投资金额计算,累计补助总额不设上限。新三板挂牌企业定向增发融资补助,单个企业累计补助金额上限为50万元。
第九条 市、镇财政(市属、镇属企业)引导资金参与的股权投资基金,其投资本市企业补助额度按实际投资金额扣除财政资金参与所占比例金额后计算。对由财政出资的母基金,其子基金投资本市企业可获补助,按上述方法类推计算额度。
第三章 资金的申报和审核
第十条 市企业上市扶持专项资金申报程序:
(一)申报。市金融局每年在中山市产业扶持发展专项资金信息网、中山市金融工作局网站发布企业上市扶持专项资金申报通知。在完成阶段工作后,企业可根据申报通知要求在中山市产业扶持发展专项资金信息管理系统上提出相应的补助申请,纸质材料同步提交至企业总部所在镇街。
(二)镇街金融工作部门审核。有关镇街结合企业近年生产经营、经济贡献等情况,按照职责对企业申请资料进行审核评估并出具审核意见,将审核通过的申请材料及审核意见报送市金融局。对企业通过资本市场募集资金投资中山项目的补助申请,有关镇街需核实企业资金的募集及项目投资情况。
(三)专家或第三方机构评审。专家或第三方机构对企业申请材料进行评审并出具评价意见。
(四)市级审核和公示。市金融局结合镇街、专家或第三方机构审核意见,确定补助对象和补助金额,在中山市产业扶持发展专项资金信息网、中山市金融工作局网站上进行公示,公示期为7个自然日。公示期间收到投诉或异议或其他反馈的,由市金融局按规定核实处理。
(五)拨付。公示期满无异议或异议经审查不成立的,由市金融局按相关程序拨付。
第四章 资金的监督和管理
第十一条 企业上市扶持专项资金的使用坚持公开、公平、公正原则,接受社会监督,确保财政资金使用透明、规范、安全、有效。
第十二条 企业上市扶持专项资金为事后补助资金,原则上不需开展验收。专项资金使用单位(本章内简称企业)应严格按有关规定进行账务处理,严格遵守有关法律、法规、财务规章制度和会计核算办法等规定。
第十三条 企业应自觉接受监督检查,按要求提交专项资金使用情况和绩效自评报告等材料,并对所提供材料的真实性、合法性、完整性负责。
第十四条 属地镇街应对企业生产经营及专项资金使用管理开展日常监督,如发现异常或违法违纪情况应及时向市金融局反馈。
第十五条 市金融局对专项资金绩效目标实现程度和资金使用情况实行跟踪管理,企业在专项资金使用管理过程中存在违法违纪行为的,由市金融局督促属地镇街根据《中山市人民政府关于印发中山市市级财政专项资金管理办法的通知》(中府〔2020〕14号)等政策法规要求,向企业追回已拨付资金并保留追究法律责任的权利。
第五章 附则
第十六条 本办法由市金融局负责解释,自发布之日起实施,有效期至2025年12月31日,原《中山市企业上市扶持专项资金管理暂行办法》(中金〔2019〕136号)同时废止。按照中金〔2019〕136号文规定已申请相关扶持资金的事项,在本办法生效后未完成资金审核及拨付的,其政策依据仍为中金〔2019〕136号文。其他有关规定与本办法内容不一致的,以本办法为准。
附件:《中山市企业上市扶持专项资金申请表》











