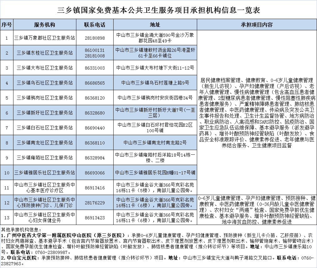
根据国家政策,三乡镇社区卫生服务中心及下辖站点面向辖区居民,免费提供国家基本公共卫生服务项目,涵盖全生命周期健康管理,三乡镇国家免费基本公共卫生服务项目承担机构信息一览表公示如下:(可查看附件)

备注:国家基本公共卫生服务项目是我国政府针对当前城乡居民存在的主要健康问题,以儿童、孕产妇、老年人、慢性疾病、重性精神病患者为重点人群,面向全体居民免费提供的最基本的公共卫生服务,目的在于加强疾病预防控制,努力使居民少得病。项目所规定的服务内容由国家为城乡居民免费提供,居民接受服务项目内的服务不需要再缴纳费用。
国家基本公共卫生服务项目内容有:居民健康档案管理、健康教育、预防接种、0-6岁儿童健康管理、孕产妇健康管理、老年人健康管理、慢性病健康管理(包含高血压患者健康管理、2型糖尿病患者健康管理、慢性阻塞性肺疾病患者健康服务)、严重精神障碍患者管理、肺结核患者健康管理、中医药健康管理、传染病及突发公共卫生事件报告和处理、卫生计生监督协管、地方病防治、职业病防治、人禽流感和SARS防控、鼠疫防治、国家卫生应急队伍运维保障、农村妇女“两癌”检查、基本避孕服务、增补叶酸预防神经管缺陷、国家免费孕前优生健康检查、地中海贫血防控、食品安全标准跟踪评价、健康素养促进、老年健康与医养结合服务、卫生健康项目监督。
三乡镇社区卫生服务中心
2025年12月25日