火炬开发区管委会,翠亨新区管委会,各镇政府、街道办事处,各相关单位:
经市人民政府同意,现将《中山市控制性详细规划管理实施细则(试行)》印发给你们,请遵照执行。
中山市自然资源局
2022年12月27日
中山市控制性详细规划管理实施细则(试行)
第一章 总 则
第一条[目的和依据] 为贯彻落实加强和改进控制性详细规划管理改革要求,强化国土空间规划管理,推进空间资源高效利用,提高控制性详细规划管理效率,根据《中华人民共和国城乡规划法》《城市、镇控制性详细规划编制审批办法》《广东省城乡规划条例》《广东省城市控制性详细规划管理条例》及《广东省自然资源厅印发<关于加强和改进控制性详细规划管理若干指导意见(暂行)>的通知》等规定,结合中山市实际,制定本实施细则。
第二条[适用范围] 本实施细则适用于中山市范围内控制性详细规划的编制、修改、审批、实施和管理工作。
第三条[基本原则] 控制性详细规划管理应遵循以下原则:
(一)加强传导,落实国土空间管控要求。落实国土空间总体规划划定的永久基本农田、生态保护红线、城镇开发边界等管控界线,衔接细化片区功能和落实建设用地规模等要求。加强与教育、交通、市政、体育、医疗、养老、文化、历史保护、绿地系统、海绵城市、抗震防灾、蓝线、工业用地保护线等专项规划的衔接协调,落实相关管控内容。
(二)以人为本,提升城市人居环境。完善多层次的公共服务供给,保障公共利益。以建设优质生活圈、产业社区为抓手,完善城市功能。以建设公共开敞空间为重点,营造具有城市特色、人文活力的公共场所,提高城市活力。把城市品质提升同保护历史遗迹、保存历史文脉统一起来,妥善处理好保护和发展的关系。
(三)刚弹结合,优化控规编制质量。通过分层分类编制规划、留白处理等技术手段,统筹兼顾片区长远谋划和项目近期实施的关系。在管控片区基础设施和公共服务设施基础上,预留未来发展空间,协调优化近期项目的用地边界、空间形态和交通组织等要素,实现城市可持续发展。
第四条[职责分工] 火炬开发区、翠亨新区的控制性详细规划均由区管理委员会组织编制,其他地区的控制性详细规划新编及一般修改由市自然资源局牵头组织编制,局部调整及技术修正由各镇政府和街道办事处组织编制。控制性详细规划新编及一般修改、局部调整报市人民政府审批,技术修正报市自然资源局审批。
第五条[部门联动] 市发展和改革局、教育和体育局、工业和信息化(含无线电管理)局、民政局、财政局、生态环境局、住房和城乡建设局、交通运输局、水务局、文化广电旅游局、卫生健康局、应急管理局等主管部门和市供电局、土地储备中心等单位,应当及时提供基础资料,做好控制性详细规划联合审查工作。
涉及空间利用的某一领域专项规划,应当明确需要纳入控制性详细规划的各类设施或保护对象的具体范围、管控要求,以及相应范围内用地开发强度等主要指标及空间形态管控等内容。
第六条[资金保障] 各级政府应当将控制性详细规划编制、修改和管理等工作经费纳入本级财政预算,保障控制性详细规划编制和管理工作的正常开展。
第二章 编制方法
第七条[分层编制] 建立“编制单元-街区-地块”三级管控体系。
编制单元层面强调控制性详细规划的总体管控,落实国土空间总体规划及其他相关规划确定的发展底线与公共利益,强制性内容包括:主导功能、总建设用地面积、总建筑面积、人口规模、居住建筑面积、年径流总量控制率、规划控制底线(永久基本农田、生态保护红线、城镇开发边界、城市黄线、城市蓝线、城市绿线、城市紫线、工业用地保护线)等内容。
街区层面强调控制性详细规划的分量管控,落实编制单元层面的刚性公益性设施底线、开发总量等管控要求,强制性内容包括:主导功能、总建设用地面积、年径流总量控制率、规划控制底线(永久基本农田、生态保护红线、城镇开发边界、城市黄线、城市蓝线、城市绿线、城市紫线、工业用地保护线)等内容。
地块层面强调控制性详细规划的精细管控。依据控制性详细规划编制单元层面和街区层面的管控要求,确定地块的土地使用性质、用地兼容性、建设用地面积、人口规模、容积率、建筑面积、绿地率、年径流总量控制率、建筑高度、建筑密度、建筑退线、配套设施、出入口方位、地下空间开发。鼓励结合修建性详细规划和城市设计,对经营性用地提出形体体量、色彩设计等控制要求。
第八条[分区引导] 控规编制应区分重点地区、一般地区、景观风貌地区、历史保护地区等不同类型。重点地区应落实城市发展战略,需按高标准配套各类设施。一般地区应侧重职住平衡、改善城市环境、完善公共服务设施、交通路网设施、市政基础设施等内容。景观风貌地区应强化城市设计引导,要对开敞空间、视线通廊进行管控,地块层面增加城市设计图则。历史保护地区要与历史文化保护相关规划做好衔接,落实各类保护对象的管控要求,并在地块层面落实对风貌环境要素的控制引导要求。
第九条[留白处理] 政府发展意图暂不明晰的地块,可在控制性详细规划中划定一定区域作留白处理。对于留白区域应明确主要路网结构、公共服务设施配置要求、绿地面积等控制性详细规划单元强制性管控内容。鼓励留白区域开展城市设计、修建性详细规划等规划研究。
第十条[三旧衔接] 城市更新(“三旧”改造)区域应落实各级国土空间总体规划的相关管控要求,并按城市更新相关政策执行,参照控制性详细规划审批程序批准的城市更新(“三旧”改造)单元规划覆盖原控制性详细规划,作为规划许可依据,并纳入市国土空间规划基础信息平台动态管理。
第十一条[精简成果] 规划成果由法定文件和技术文件组成,法定文件规定控制性详细规划强制性内容,作为实施规划管理的依据,技术文件是法定文件的编制基础,作为实施规划管理的技术支撑。
第十二条[成果标准化] 控制性详细规划成果应符合市自然资源局有关规划成果数据标准化要求。
第三章 控制性详细规划类型
第十三条[控规类型] 控制性详细规划类型分为新编、一般修改、局部调整和技术修正四类。
第十四条[一般修改情形] 有以下情形之一的,以编制单元为范围进行控制性详细规划修改:
(一)国土空间总体规划发生重大变更,对控制性详细规划范围的主导功能与布局产生重大影响的;
(二)对经营性用地的容积率、绿地率等经济技术指标调整的(工业、物流仓储用地除外);
(三)公益性用地调整为非公益性用地的;
(四)涉及对社会民生影响较大的邻避型、厌恶型设施调整的;
(五)控制性详细规划调整范围占控制性详细规划单元面积50%以上的;
(六)受客观因素影响,地块开发建设指标不能完全符合法律法规规定、技术规范和相关标准的;
(七)留白区域涉及单元层面强制性内容调整或对更大范围有重大影响的;
(八)在符合新型产业用地选址准入的前提下,非公益性用地调整为新型产业用地的;
(九)对控制性详细规划确定的建设用地性质、建设用地使用强度和公共配套设施的规划要求进行调整的,但不符合局部调整及技术修正的其他情形。
第十五条[局部调整情形] 以“遵守底线、保障公益、支撑产业”为导向,属于以下情形之一的,对控制性详细规划进行局部调整:
(一)用地性质调整
1. 满足技术标准规范和设施承载力要求的公益性用地之间相互调整(涉及社会民生影响较大的邻避型、厌恶型设施调整的应列为一般修改);
2. 在不对周边环境造成额外干扰、污染或安全隐患的情况下,工业用地和物流仓储用地之间的相互调整;
3. 控规为工业、仓储用地根据土地证记载功能恢复为三类居住用地;
4. 在周边市政交通基础设施和公共服务设施可承载的基础上,满足编制单元强制性内容不突破、主导功能不改变的情况下,居住用地、商业服务业设施用地、采矿用地和其他建设用地调整为工业、仓储用地,或经市工业和信息化部门认定的优质工业项目的其他用地调整为工业用地;
5. 其他用地调整为公益性用地(涉及社会民生影响较大的邻避型、厌恶型设施调整的应列为一般修改);
6. 工业、物流用地的正向调整。
(二)用地布局调整
7. 不增加人口规模、不降低公益性设施服务能力和可实施性的公益性用地位置调整;
8. 留白区域确定:以经市人民政府批准的城市设计或市自然资源局审定的规划设计方案等作为依据,确定留白用地用途且不突破控规单元强制性内容。
(三)开发强度调整
9. 满足技术标准规范的物流仓储用地的指标调整;
10. 符合新型产业用地管理政策要求的新型产业用地指标调整;
11. 满足技术标准规范的工业用地规划指标调整;
12. 满足技术标准规范的公益性用地指标调整。
(四)其他指标调整
13. 在满足技术标准规范、城市景观要求的前提下,经营性用地的建筑高度调整和非公开出让经营性用地的建筑密度调整;
14. 用地兼容性指标缺失或不完整,依据相关技术规范进行补充完善;
15. 增加地块的公共服务设施和市政公用设施配套;
16. 在不降低设施服务水平和可实施性的前提下,调整地块附设设施位置。
(五)规划控制线调整
17. 增加城市规划道路;
18. 不降低道路等级、不减少车行道数、不降低可实施性的前提下,调整道路线形、宽度、竖向等。
第十六条[技术修正情形] 在不突破街区强制性内容且属于下列情形之一的,对控制性详细规划进行技术修正:
1. 基础性更正:对文本、图则中出现指标不一致、无针对性说明且与技术标准规范不一致等问题进行更正;
2. 技术性更正:因地形图精度不高、土地权属调查不足、已批已建情况摸查不透等原因,在不增加居住人口、不减少公益性用地面积前提下,对控规进行更正;
3. 界线微调:道路交通、市政、水利等工程实施,已取得相关土地使用权人同意,对道路红线、蓝线(总量不减,等级、走向基本不变)、绿线(总量不减,等级、走向基本不变)等规划控制线或地块边界进行微调。
第四章 编制审批程序
第十七条[程序合并] 控制性详细规划修改必要性论证和控制性详细规划修改方案同步开展编制。控制性详细规划修改启动论证阶段的征求利害关系人意见环节与控制性详细规划修改方案公示环节同步开展。
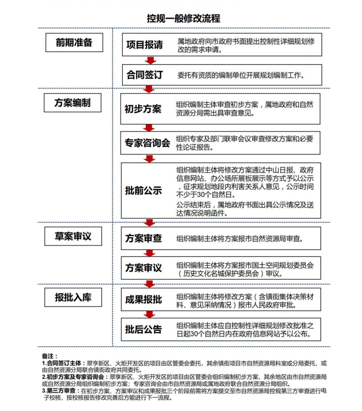
第十八条[一般修改程序] 控制性详细规划一般修改按以下程序进行(新编控规参照执行):
1. 区管委会、镇政府、街道办事处(以下简称“属地政府”)根据地区发展方向、控制性详细规划实施情况、职能部门及土地使用权人诉求等向市人民政府书面提出控制性详细规划修改的需求申请。书面申请应说明修改理由及属地政府的建议与意见。
2. 市人民政府审议同意启动控规一般修改。
3. 组织编制主体依法委托具有相应城乡规划资质的编制单位编制控制性详细规划修改方案和必要性论证报告。
4. 组织编制主体组织专家、相关部门对控制性详细规划修改方案(含必要性论证内容)进行联合审查。各部门应在收到控制性详细规划修改材料5个工作日内出具书面意见,同步提供必要的基础资料。
5. 组织编制主体将修改方案通过中山日报、政府信息网站、办公场所展板展示等方式予以公示,征求规划地段内利害关系人意见,公示时间不少于30个自然日。必要时,属地政府应通过召开座谈会、听证会等方式听取公众的意见。公示结束后,属地政府书面出具公示情况及送达情况说明函件。
6. 市自然资源局对控制性详细规划修改方案进行审查。
7. 组织编制主体将控制性详细规划修改方案(含各镇街集体决策材料、意见采纳情况)报市国土空间规划委员会(历史文化名城保护委员会)审议。
8. 组织编制主体将控制性详细规划修改方案(含镇街集体决策材料、意见采纳情况)报市人民政府审批。
9. 组织编制主体应自控制性详细规划修改批准之日起30个自然日内在政府信息网站及中山日报予以公布。
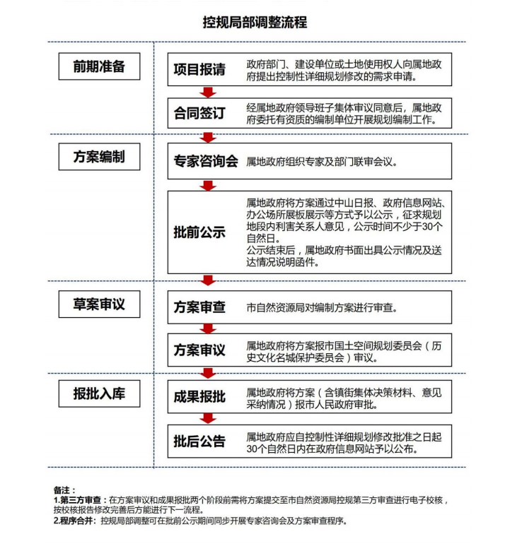
第十九条[局部调整程序] 控制性详细规划局部调整按以下程序进行:
1. 政府部门、建设单位或土地使用权人向属地政府提出书面申请,说明理由并附相关必要材料。
2. 局部调整事项经属地政府领导班子集体审议同意后,属地政府依法委托具有相应城乡规划资质的编制单位编制控制性详细规划局部调整方案。
3. 属地政府组织专家、相关部门对局部调整方案进行联合审查。各相关部门应在收到局部调整方案5个工作日内出具书面意见,同步提供必要的基础资料。
4. 属地政府将局部调整方案通过中山日报、政府信息网站、办公展板展示等方式予以公示,征求规划地段内利害关系人意见,公示时间不少于30个自然日。必要时,属地政府应通过召开座谈会、听证会等方式听取公众的意见。公示结束后,属地政府书面出具公示情况及送达情况说明函件。
5. 属地政府将局部调整方案报市自然资源局审查。
6. 属地政府将局部调整方案(含镇街集体决策材料、意见采纳情况)报市国土空间规划委员会(历史文化名城保护委员会)审议。
7. 属地政府将局部调整方案(含镇街集体决策材料、意见采纳情况)报市人民政府审批。
8. 属地政府应自局部调整批准之日起30个自然日内在政府信息网站及中山日报予以公布。
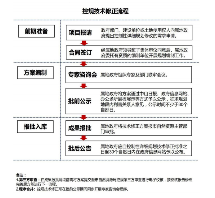
第二十条[技术修正程序] 控制性详细规划技术修正按以下程序进行:
1. 政府部门、建设单位或土地使用权人向属地政府提出书面申请,并附有关技术分析、利害关系人意见等必要性材料。
2. 技术修正事项经属地政府领导班子集体审议同意后,属地政府依法委托具有相应城乡规划资质的编制单位或根据技术合同约定由原控制性详细规划编制单位编制技术修正方案。
3. 属地政府组织专家、相关部门对技术修正方案进行联合审查。各相关部门应在收到控制性详细规划技术修正方案5个工作日内出具书面意见,同步提供必要的基础资料。
4. 属地政府将技术修正方案通过中山日报、政府信息网站、办公展板展示等方式予以公示,征求规划地段内利害关系人意见,公示时间不少于30个自然日。必要时,属地政府联合相关建设单位通过召开座谈会、听证会等方式听取公众的意见。
5. 属地政府将技术修正方案报市自然资源局审批。
6. 属地政府应自控制性详细规划技术修正批准之日起30个自然日内在政府信息网站及中山日报予以公布。
第五章 技术支撑
第二十一条[信息技术] 依托市国土空间基础信息平台,提供土地利用现状、耕地保护、污染地块、用地报批、国土空间总体规划、村庄规划、历史文化保护规划和涉及空间利用的专项规划等空间数据底板,支撑控制性详细规划编制管理工作。做好与省国土空间规划“一张图”实施监督信息系统的衔接工作。
第二十二条[技术审查] 建立和完善控制性详细规划信息管理平台,实现控制性详细规划“编审管用”全流程管理。市自然资源局可委托具有相应资质的第三方技术机构对控制性详细规划进行技术审查。第三方技术审查机构与规划编制单位不得存在任何关联,依据国家、省、市相关技术标准规范和工作规程,对控制性详细规划进行全面技术审查,并对审查结论依法承担相应法律责任。
第六章 附 则
第二十三条[上位规定衔接] 本实施细则施行过程中,国家、省新出台与本实施细则不一致的规定,从其规定。
第二十四条[新旧规定衔接] 本实施细则自2023年1月1日起施行,有效期三年。本实施细则施行后,我市有关政策文件与本实施细则不一致的,以本实施细则为准。本细则未尽事项按《中山市控制性详细规划管理办法》执行。
附件:中山市控制性详细规划工作流程图


名词解释:
1.“公益性用地”指公共管理与公共服务设施用地(A)、道路与交通设施用地(S)、绿地与广场用地(G)、公用设施用地(U)、区域交通设施用地(H2)、区域公用设施用地(H3)以及特殊用地(H4)。
2.“非公益性用地”指除“公益性用地”外的其他建设用地。包括居住用地(R)、商业服务业设施用地(B)、工业用地(M)、物流仓储用地(W)、采矿用地(H5)、其他建设用地(H9)。
3.“经营性用地”指居住用地(R,但不包括服务设施用地(R12、R22、R32))、商业服务业设施用地(B)及含上述用地的混合用地。
4.“邻避型、厌恶型设施”指加油站、加气站、液化石油气瓶装供应站、变电站、高压线、垃圾转运站、污水处理厂、垃圾填埋场、垃圾焚烧厂、殡葬设施等有一定危险性、污染性或容易引发公众抵触的公共设施。
5. “直接利害关系人”指因控制性详细规划修改导致对土地使用性质、开发强度等内容与土地出让合同的约定内容不一致且对其权益造成影响的权益相对人。送达的方式有:直接送达、邮寄、留置、公告等。
6. “工业、仓储用地”的正向调整指三类工业、仓储向一、二类工业、仓储调整,二类工业、仓储向一类工业、仓储调整。