登录
首 页
政务公开
政务服务
交流互动
走进西区
首页 > 中山市部门镇街 > 西区街道网站 > 公告公示
您当前的位置:
>
>
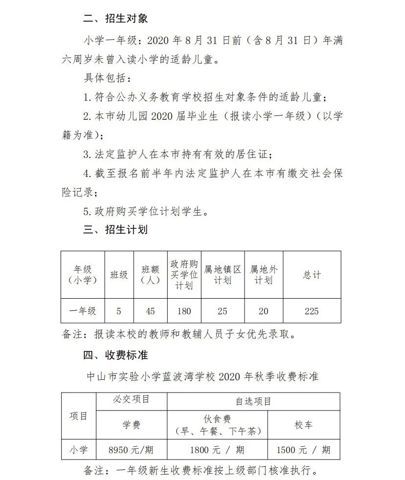
中山市实验小学蓝波湾学校2020年招生简章
信息来源:西区文体教育局
发布日期:2020-05-26
分享:
打印
关闭
中山市部门镇街
>
西区街道网站
>
公告公示