一、社会考生中考报名条件
符合以下条件之一的社会考生,可以在中山市社会报名点参加中考报名:
(一)具有中山市户籍在外市就读的初中应届毕业生。
(二)具有中山市户籍的往届毕业生。
(三)在中山市初中学校毕业,经审核符合中山市户籍生待遇政策【中山市紧缺适用人才(含紧缺适用高层次人才)子女;海外华侨华人的适龄子女、华侨学生;台胞的适龄子女;进藏干部职工子女】的往届毕业生。
不接受已在其他地市报名中考的考生报名。在外市就读,因父母工作调动而将户籍迁入中山市的初中应届毕业生,考生须于2026年3月9日(含)前将户籍迁入中山市。初中往届毕业生须于2026年3月9日前,取得中山市户籍满1年(含)以上。考生报名前需详细阅读并签订《报考承诺书》,并交至报名点留存。
二、小榄镇户籍社会考生报名地点及联系方式
(一)报名时间
2026年3月5日上午8:30至11:30
注意事项:有意向参加报名的考生须提前于3月4日上午8:30至11:30由家长携带相关材料到现场进行审核。审核通过后,家长需陪同考生于3月5日到现场完成报名流程。报名完成后,家长和考生需同时签名确认。
(二)报名地点及联系方式
小榄镇教育和体育事务中心负责小榄镇户籍社会考生报名组织工作(报名地点:小榄镇人民政府大楼四楼403室10号台,联系人:郑老师,联系电话:22226360)。在中山市初中学校毕业,符合“本市户籍生待遇照顾政策”的非中山市户籍社会考生报名点设在中山市东区远洋学校(报名地点:中山市东区兴文路88号远洋学校一楼图书馆,联系人:刘老师,联系电话:88302260)。
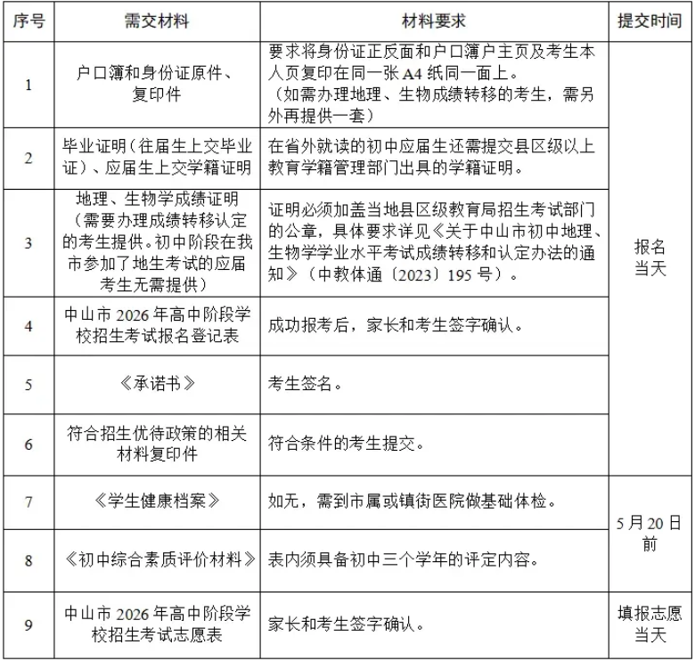
三、中山市2026年中考社会生报名准备材料

备注:有关政策文件、通知等可通过中山招考网(http://zk.zsedu.cn)查询。