为贯彻落实省委、省政府关于深入实施“百千万工程”的决策部署,推进“美丽田园”建设,坦洲镇将严格对照建设要求完成田间窝棚整治工作,进一步提升农村田园生态化、景观化、清洁化水平,全面提高美丽乡村建设水平。
在此,坦洲镇农业农村局呼吁各农户按照美丽田园整治要求,配合镇、村开展好美丽田园专项整治提升攻坚行动。具体建设要求如下:

田间窝棚整治标准可参考如下图片:

在按照坦洲镇美丽田园建设要求的标准下,还可以因地制宜实施绿化美化,共建共治共享田园好风光。根据中山市农业农村局印发的《田间看护房绿化美化方案设计指引手册》,现有以下方案可供各村(社区)和农户参考:

▲使用铺地锦竹草覆盖顶面,立面种植观花类爬藤植物(如:铺地锦竹草、风车茉莉、飘香藤、使君子、金银花、炮仗花)

▲使用铺铺地锦竹草覆盖顶面,立面种植观叶类爬藤植物(如:爬墙虎)

▲使用铺地锦竹草覆盖顶面,立面采用喷漆墙绘形式美化
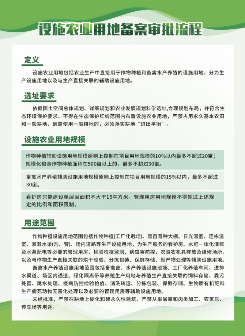
田间看护房单个占地面积不能超过15平方米,确因农业生产需要超过15平方米,且土地性质符合办理设施农用地的,需办理设施农业用地备案,具体指引如下:


接下来,坦洲镇将进一步加强田园环境综合整治,规范看护房管理,提升田园整体风貌,助力绿美坦洲生态建设,全面焕发坦洲美丽田园风景!