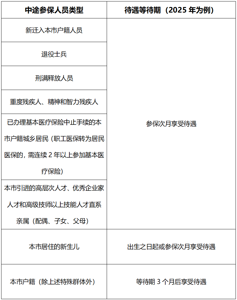
城乡居民医疗保险集中参保缴费期是每年的9月1日至12月31日,有很多街坊就会提出疑问:错过了集中参保缴费就不能再参加居民医保了吗,中途参保后都会有待遇等待期吗? 答案是:不一定!需要看情况。 以下四类人群可中途参保,按申请当月至年度末剩余月份的居民医保费用缴纳。 第一类:本市户籍重度残疾人、精神和智力残疾人、刑满释放人员、退役士兵,当年度新迁入本市户籍人员,中途转入本市就读学生,已办理基本医疗保险中止手续的本市户籍城乡居民。 第二类:本市引进的高层次人才、优秀企业家人才和高级技师以上技能人才直系亲属(配偶、子女、父母)。 第三类:本市户籍新生儿或本市居住的新生儿在出生后 6 个月内参加城乡居民基本医疗保险的,可按当年度月缴费标准,一次性缴纳从出生(或申请)当月至年度末剩余月份的城乡居民基本医疗保险费,缴费后自出生之日(或申请次月)起按规定享受城乡居民基本医疗保险待遇。 第四类:本市认定的特困人员、孤儿、事实无人抚养儿童、最低生活保障对象、最低生活保障边缘家庭成员、纳入监测范围的农村易返贫致贫人口等收入型医疗救助对象和支出型医疗救助对象参加城乡居民基本医疗保险的,按当年度月缴费标准,一次性缴纳从身份认定当月至年度末剩余月份的城乡居民基本医疗保险费。收入型医疗救助对象实行先登记参保、后资助缴费,自完成参保登记、做好身份标识之日起即可享受规定的城乡居民基本医疗保险待遇。支出型医疗救助对象缴费到账的次月起按规定享受城乡居民基本医疗保险待遇。 除上述四类人群外,本市户籍城乡居民也可中途参保,按当年度缴费标准,一次性缴纳当年度的城乡居民基本医疗保险费。中途参加城乡居民医保需携带身份证、户口簿等相关材料(详细见下表)到就近镇街医保窗口线下办理参保登记手续或通过“粤医保”小程序线上办理。 中途参保后都会有待遇等待期吗?根据国务院办公厅发布的《关于健全基本医疗保险参保长效机制的指导意见》、广东省医保局印发的《广东省医疗保障局关于贯彻落实基本医疗保险参保长效机制的通知》的相关规定,自2025年起,除新生儿等特殊群体外,对未在居民医保集中参保期内参保或未连续参保的人员,设置参保后固定待遇等待期3个月。固定待遇等待期是整月的概念,不是指缴费的第3个月。参保的判定标准是缴费到账,不是完成参保登记。如:2025年度集中参保缴费期内未参保,2024年12月31日集中参保缴费期结束,2025年4月2日参保且缴费到账,需等待3个月,在2025年7月2日后才能享受待遇。具体如下表:
