根据市新冠肺炎疫情防控指挥部统一部署,经街道新冠肺炎疫情防控指挥部研究决定,石岐街道将于2022年7月11日开展区域核酸检测工作。现将有关事项通知如下:
采样对象:石岐辖区内常住居民和流动人员。
采样时间:2022年7月11日(星期一)7:00-14:00。
采样地点:全街道设置37个固定核酸采样点,广大群众可就近免费检测,采样点具体安排如下

注意事项:
(一)提前使用微信小程序“粤核酸6”填报信息流程(见下图),填写信息生成二维码后截图保存,到采样点后直接将二维码提供给登记人员读取信息,减少等候时间;也可帮家人(老人、小孩等成员)填写信息生成二维码后截图保存,数量不限。

(二)采样时请携带身份证原件、手机,主动出示“粤康码”“行程码”,配合工作人员做好信息登记和样本采集工作,并全程科学佩戴口罩,与他人保持1米以上间隔,不交谈、不聚集。无正当理由拒不配合、妨碍疫情防控或造成其他严重后果的,须依法承担相应法律责任。

(三)核酸检测前如有接种新冠疫苗的(包括第一针、第二针、第三针),请于接种疫苗24小时后再进行核酸检测。
(四)如有以下情况,暂不参加本轮采样:1、发热症状的群众,请主动到苏华赞医院发热门诊就诊;2、粤康码异常(红码或黄码),请及时联系所属社区。
(五)开展区域核酸采样期间,街道社区卫生服务中心、各卫生服务站、儿童接种门诊于7月11日暂停开诊,石岐街道各新冠疫苗临时接种点于7月11日期间暂停接种。不便之处敬请谅解。
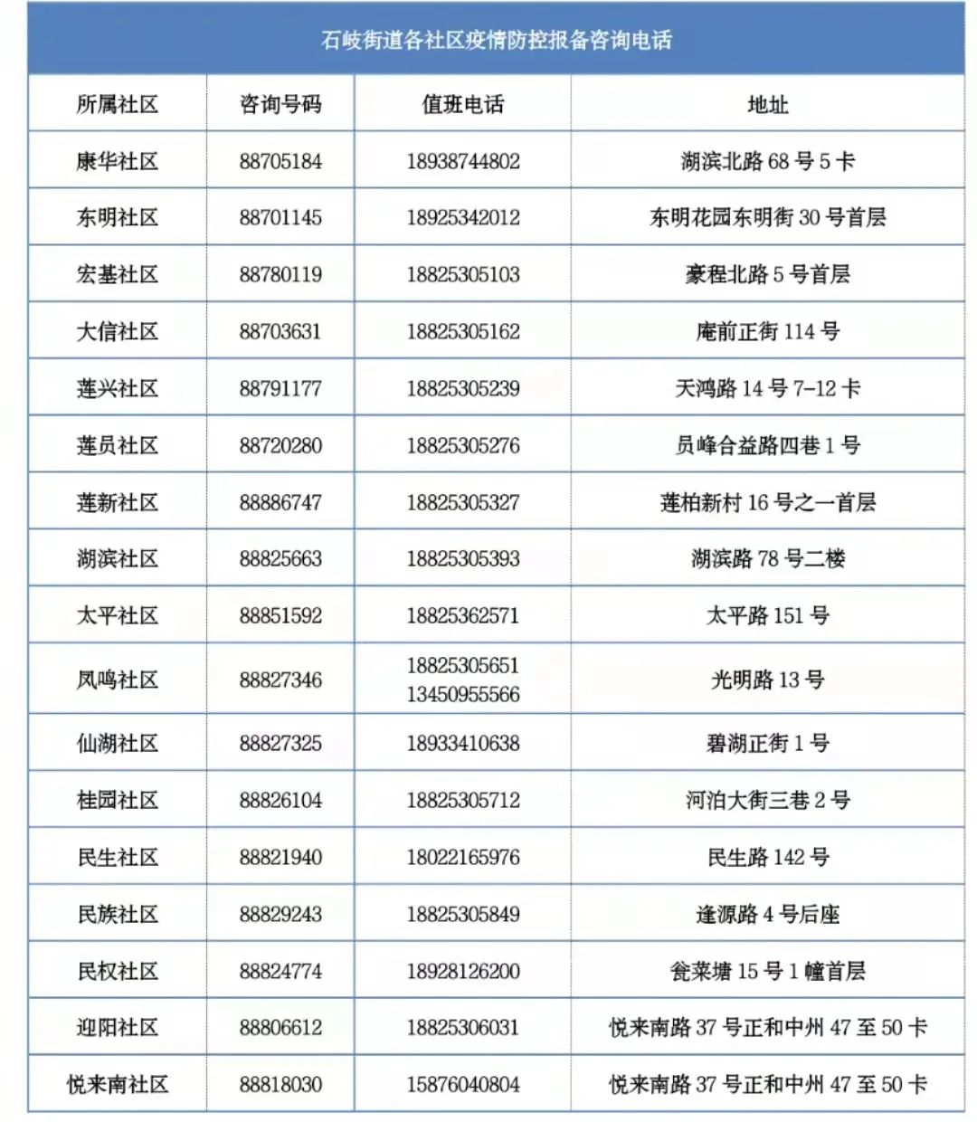
为了您和他人健康,请积极配合参与核酸检测,同心抗疫,守护家园和亲人健康!如有疑问,可拨打如下咨询电话:


![]()
石岐街道新冠肺炎疫情防控指挥部
2022年7月10日