中山市住房和城乡建设局 中山市自然资源局关于印发《中山市保障性租赁住房管理暂行办法》的通知
【文字解读】《中山市保障性租赁住房管理暂行办法》
火炬开发区管委会、翠亨新区管委会,各镇政府、街道办事处,市各有关单位:
经市政府同意,现将《中山市保障性租赁住房管理暂行办法》印发给你们,请认真贯彻执行。
中山市住房和城乡建设局
中山市自然资源局
2022年12月31日
中山市保障性租赁住房管理暂行办法
第一章 总 则
第一条 为贯彻落实《国务院办公厅关于加快发展保障性租赁住房的意见》(国办发〔2021〕22号)、《广东省人民政府办公厅关于加快发展保障性租赁住房的实施意见》(粤府办〔2021〕39号)等相关文件精神,结合我市实际,制定本暂行办法。
第二条 本市行政区域内保障性租赁住房的筹建、申请、准入、退出和监督管理适用本办法。
第三条 本办法所称保障性租赁住房,是指主要用于解决符合条件的新市民、青年人等群体的住房困难问题,以建筑面积不超过70平方米的小户型为主,租金低于同地段同品质市场租赁住房租金的保障性住房。
第四条 保障性租赁住房的筹建遵循以下基本原则:
(一)政府引导,市场参与。保障性租赁住房的筹集建设,由政府提供政策支持,鼓励发挥市场机制作用,引导多主体参与、多渠道供给。
(二)兼顾公平,自主自愿。保障性租赁住房的筹建按照投资主体公平自愿的方式如实申请。在符合规划原则、权属不变、满足安全要求和尊重群众意愿的前提下,允许用作保障性租赁住房。
(三)试点先行,有序推进。发展保障性租赁住房要与培育和发展住房租赁市场相衔接,结合住房供需状况,充分评估项目周边公共服务设施、交通和市政设施的承载力,合理控制规模总量,严格把握政策尺度,切忌盲目扩张,确保试点工作有序可控。
(四)属地项目,属地管理。各镇街要切实承担起加强辖区内保障性租赁住房管理的主体责任,认真组织落实,对房源的申请受理、准入审核和退出申请严格把关。
第二章 保障性租赁住房的筹建
第一节 项目筹建
第五条 保障性租赁住房可采用多主体供给,多渠道保障,可由政府机关、企业、事业单位、农村集体经济组织、个人等多主体投资,采取新建、改建、改造和将存量房源直接用作保障性租赁住房等多种方式,多种渠道建设筹集试点项目,有效增加保障性租赁住房供给。房源筹建方式包括:
(一)利用集体经营性建设用地建设;
(二)利用企事业单位自有土地建设;
(三)利用产业园区配套用地建设;
(四)利用新供应国有建设用地建设;
(五)利用居住存量房或非居住存量房屋改建、改造;
(六)将周转房、公房等直接用作保障性租赁住房;
(七)将闲置的公租房项目整体用作保障性租赁住房;
(八)将企事业单位员工宿舍直接用作保障性租赁住房;
(九)将村、社区、经联社、私人企业等投资建设的住房直接用作保障性租赁住房;
(十)将租赁企业或个人成规模的出租房源直接用作保障性租赁住房;
(十一)将企业或个人成规模的存量房源直接用作保障性租赁住房;
(十二)将各类人才住房用作保障性租赁住房;
(十三)其他类型的筹建方式。
第六条 保障性租赁住房项目的选址应符合国土空间总体规划。现行规划及国土空间总体规划底线管控区域和涉及安全问题不适宜居住区域严禁建设保障性租赁住房。
第七条 保障性租赁住房的项目实施主体应为产权人或运营单位。用于改建的房屋应权属清晰并已取得用地审批手续,不存在查封登记、异议登记等限制转移登记的情形。存在抵押等其他权利限制的,应取得相关权利人书面同意。
第八条 保障性租赁住房以公寓型、宿舍型等小户型住房为主,每套面积一般不超过70平方米,以下情况可以适当放宽:
(一)已开工、已建成或非居住存量闲置房屋改建的住房转为保障性租赁住房使用的,可以适当放宽面积标准,户型面积大的可以按每间房间认定为一套。
(二)安置认定的人才、面向企业高层管理人员或专业技术人员的住房面积可相应提高。
第九条 各镇街住房城乡建设主管部门应加强保障性租赁住房项目工程质量、消防安全以及安全生产监管,加大监督检查力度,实行全过程监管。
第二节 项目认定
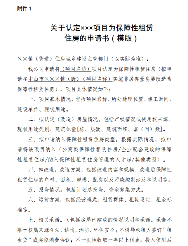
第十条 保障性租赁住房申请项目认定应提交以下资料:
(一)申请书;
(二)申请人身份材料;
(三)土地权属证明材料及房屋权属证明材料;
(四)改建项目提供权属人改建同意书、改建方案。
第十一条 在我市范围内申请认定为保障性租赁住房项目,按照《中山市保障性租赁住房项目受理认定流程》的规定办理。
第十二条 市保障性租赁住房领导小组办公室负责市保障性租赁住房项目认定的日常工作,项目认定程序按照《中山市保障性租赁住房项目受理认定流程》的规定办理。
第三节 支持政策
第十三条 筹建保障性租赁住房可利用下列各项政策:
(一)利用集体经营性建设用地建设。经村集体经济组织的村民会议2/3以上成员或者2/3以上村民代表的同意,并经市人民政府同意,允许村集体利用自有集体经营性建设用地建设保障性租赁住房;允许村集体依法通过集体经营性建设用地使用权出让方式,由受让方建设保障性租赁住房;允许村集体通过集体经营性建设用地使用权作价入股(出资),与他人合作、联营等形式共同兴办企业建设保障性租赁住房,并办理集体建设用地使用权出让。支持建设保障性租赁住房的集体建设用地依规办理抵押登记,属村集体抵押集体建设用地使用权的,在申请办理抵押贷款时,应当提供本集体经济组织的村民会议2/3以上成员或2/3以上村民代表同意抵押的书面材料。
(二)利用企事业单位自有土地建设。经市人民政府同意,对企事业单位依法取得使用权的土地,在符合国土空间规划及土壤环境安全、权属清晰、不存在查封等形式限制土地使用权的前提下,允许用于建设保障性租赁住房,并变更土地用途,不补缴土地价款,原划拨的土地可继续保留划拨方式;允许土地使用权人自建或与其他市场主体合作建设运营保障性租赁住房。
(三)利用产业园区配套用地建设。经市人民政府同意,可将产业园区中工业项目配套建设行政办公及生活服务设施的用地面积占项目总用地面积的比例上限由7%提高到15%,并相应提高产业园区配套建筑面积占比,最高不超过30%。提高部分主要用于建设宿舍型保障性租赁住房,严禁建设成套商品住宅;鼓励将产业园区中各工业项目的配套比例对应的用地面积或建筑面积集中起来,统一建设宿舍型保障性租赁住房。利用配套设施用地建设的保障性租赁住房不得单独分割转让或抵押。
(四)利用非居住存量房屋改建。经市人民政府同意,在符合规划原则及土壤环境安全、权属不变、满足消防等安全要求、尊重群众意愿等前提下,允许闲置和低效利用的商业办公、酒店旅馆、厂房、仓储、科研教育等非居住存量房屋改建为保障性租赁住房。改建仅临时变更房屋使用功能,用作保障性租赁住房期间,不改变土地用途,不补缴土地价款,房屋不得分割登记、分割抵押、分割销售。改建应按照报批通过的建设运营方案实施改建,凭《保障性租赁住房项目认定书》申请办理规划、施工、消防等相关手续。
(五)利用新供应国有建设用地建设。提高住宅用地中保障性租赁住房用地供应比例,主要安排在产业园区及周边、轨道交通站点附近和城市建设重点片区等区域;保障性租赁住房用地可采取出让、租赁或划拨等方式供应,其中以出让或租赁方式供应的,可将保障性租赁住房租赁价格及调整方式作为出让或租赁的前置条件,允许出让价款分期收取,在未缴清全部出让价款前不得办理不动产首次登记;新建普通商品房项目,可根据实际需要配建一定比例的保障性租赁住房,公开出让时将配建方案纳入土地出让方案,成交后由竞得人按照土地公开出让方案约定的配建要求进行规划建设。新供应的国有建设用地所配建的保障性租赁住房原则上由企业自行运营管理。
第十四条 利用产业园区中工业项目配套建设行政办公及生活服务设施提高用地面积比例及提高建筑面积、非居住存量土地和非居住存量房屋建设保障性租赁住房的项目,申请人凭市住房城乡建设局出具保障性租赁住房项目认定书,可以办理用地、规划、施工、消防等手续。
第十五条 符合规定的保障性租赁住房项目可申请中央、省级财政的各项补助资金和专项债券。
第十六条 住房租赁企业出租保障性租赁住房项目可以享受以下税收优惠政策。自2021年10月1日起,对利用非居住存量土地和非居住存量房屋(含商业办公用房、工业厂房改造后出租用于居住的房屋)建设的保障性租赁住房,取得保障性租赁住房项目认定书后,比照适用《财政部 税务总局 住房城乡建设部关于完善住房租赁有关税收政策的公告》(财政部 税务总局 住房城乡建设部公告2021年第24号)第一条、第二条规定的税收优惠。国家、省有新规定的,按新规定执行。
第十七条 保障性租赁住房项目申请规划报建时,免收城市基础设施配套费。若保障性租赁住房在约定运营期限内退出或因其他原因导致在约定运营期限内无法运营的,应按规定补缴城市基础设施配套费。
第十八条 利用非居住存量土地和非居住存量房屋建设的保障性租赁住房,保障性租赁住房项目认定书抄送供水、供电、供气企业,享受用水、用电、用气价格按照居民标准执行。
第十九条 保障性租赁住房在建设和运营过程中可以采用以下方式进行融资:
(一)银行可以以市场化方式向保障性租赁住房自持主体提供长期贷款。
(二)银行可以向改建、改造存量房屋形成非自有产权保障性租赁住房的住房租赁企业提供贷款。
(三)银行可以对符合条件的建设保障性租赁住房的集体经营性建设用地使用权办理抵押贷款。
(四)保障性租赁住房建设运营可发行企业债券、公司债券、非金融企业债务融资工具等公司信用类债券。
(五)商业保险资金可以按照市场化原则参与保障性租赁住房建设。
第三章 保障性租赁住房的运营
第二十条 保障性租赁住房项目建设实行“谁投资、谁所有”的运营模式,在保持保障性租赁住房性质不变的前提下,投资者权益可依法转让。租金收入归所有权人或者其委托的运营单位所有,维修养护费用由所有权人或者其委托的运营单位承担,鼓励产权单位选聘经验丰富、运营能力强的第三方专业机构负责运营管理。
第二十一条 保障性租赁住房项目的所有权人或者其委托的运营单位应按相关规定对承租对象准入、退出进行信息化管理。保障性租赁住房不得上市销售或变相销售,严禁以保障性租赁住房为名违规经营或骗取优惠政策。各镇街需加强对保障性租赁住房项目的运营监管,防止以租代售。
第二十二条 保障性租赁住房项目的认定期限一般从获得保障性租赁住房认定书的日期起开始计算,其中新建和改建的保障性租赁住房项目的认定期限从工程竣工验收备案之日起开始计算。保障性租赁住房项目在认定期限内应当持续运营。
第二十三条 保障性租赁住房项目的认定期限一般为5年。下列情形规定如下:
(一)保障性租赁住房在新建、改建、改造的过程中使用上级补助资金的,认定期限不少于6年。
(二)利用闲置和低效利用的商业办公、旅馆、厂房、仓储、科研教育等非居住存量住房改建、改造的保障性租赁住房,认定期限不少于6年。若退出,应恢复原用途使用。
(三)企事业单位非居住存量土地、集体经营性建设用地、产业园区中工业项目配套建设行政办公及生活服务设施提高用地面积比例及提高建筑面积建设保障性租赁住房的,长期作为保障性租赁住房。特殊情况申请退出的,经市政府同意可退出。
(四)利用新供应住宅建设用地建设保障性租赁住房的,具体认定期限以约定为准。
(五)保障性租赁住房在新建、改建、改造的过程中使用政府债券或银行专项贷款的,在还债、还款期间,不得退出。
除特殊情形项目外,运营时间届满后,可申请继续用作保障性租赁住房或转为市场租赁住房。项目如需继续作为保障性租赁住房,应于期满前6个月,向属地住房城乡建设主管部门提出续期申请。非居住存量房屋改建项目,退出保障性租赁住房管理应恢复原用途使用。
第二十四条 保障性租赁住房项目的租金标准应低于同地段同品质市场租赁住房租金,租金定价应按照租户可负担,企业可持续的原则。保障性租赁住房项目租金平均价格原则上不高于项目所在区域租金参考价的95%,需动态调整的应提交至市住房城乡建设局报备。
(一)市住房城乡建设局根据租金和地域经济相似性合理划分租金参考价区域,定期公布租金参考价。
(二)若保障性租赁住房所在区域有同品质的住房可供参考,其租金应不高于其市场租金的95%。
(三)若保障性租赁住房所在区域无同品质的住房可供参考,其租金可由投资主体或运营管理主体聘请有资质的评估机构或第三方专业机构,根据投入成本、回报周期以及项目周边保障群体的租金承受能力等多方面因素综合进行定价,其租金应不高于第三方评估租金的95%。
第二十五条 保障性租赁住房的保障对象主要是面向新市民、青年人等群体,不设收入财产限额。结合我市各类保障性租赁住房房源的性质特点,具体准入条件为:
(一)保障性租赁住房的承租人一般为在项目所在地镇街无房或工作生活的新市民、青年人等群体。本镇街无房,是指本人在项目所在镇街没有房产;本镇街工作生活,是指本人在项目所在镇街工作,或生活半年及以上。
(二)纳入保障性租赁住房管理的人才房保障对象准入标准根据市、镇街人才部门相关文件执行。
第二十六条 运营机构负责对除人才房外承租对象的申请条件进行审查核实,每季度更新入住人员名单,报镇街住房城乡建设主管部门。纳入保障性租赁住房管理的人才房承租对象申请条件的审查核实由市、镇街人才管理部门负责。
第二十七条 保障性租赁住房项目的退出按照以下情形执行:
(一)自动退出的情形。保障性租赁住房运营时间届满且无续期意愿的,可以自动退出。
(二)申请退出的情形。项目作为保障性租赁住房期间涉及征地拆迁等其他情形的,可申请退出。
(三)约定退出的情形。利用新供应住宅建设用地建设保障性租赁住房的,具体运营期限以约定为准。
(四)取消认定的情形。
1. 擅自改变建筑物功能用途的;
2. 非法改变土地用途的;
3. 提供虚假资料申请纳入保障性租赁住房用于非保障性租赁住房用途的;
4. 分割转让或分割抵押的;
5. 违规“以租代售”的;
6. 违反法律法规私搭乱建的。
第二十八条 保障性租赁住房项目退出后由市住房城乡建设局将项目注销或撤销认定文书抄送给市自然资源局、国家税务总局中山市税务局和市发展改革局等部门。相关项目自退出次月起,不再享受保障性租赁住房的优惠政策并自动终止相关保障性租赁住房的行政许可及批复。
第四章 保障性租赁住房的保障措施
第二十九条 中山市保障性租赁住房工作领导小组统筹相关工作的组织实施,协商解决工作中的重大问题。
第三十条 保障性租赁住房项目由其所有权人或者其委托的运营单位自行运营管理。市住房城乡建设局负责建立全市保障性租赁住房信息化管理系统,镇街住房城乡建设主管部门负责对属地项目的日常申报、信息更新、准入退出管理等实施监管。
镇街住房城乡建设主管部门应加强对保障性租赁住房项目建设、运营的监管,建立日常巡查检查机制,以非居住存量房屋改建项目、集体经营性建设用地建设项目为重点,原则上每年进行不少于一次的全覆盖检查,对违反有关规定的项目依法依规予以查处。
第三十一条 做好正面宣传引导和政策解释,及时释疑解惑,妥善回应社会关切,增进公众对保障性租赁住房的理解和支持,为工作开展营造良好的舆论氛围,充分调动机关企事业单位及市场主体的积极性,主动参与和推动相关工作。
第三十二条 各镇街要强化监管责任,针对列入保障性租赁住房的项目,建立项目跟踪、质量安全、统计分析、联合检查等工作机制,对照相关政策规定定期核查,发现问题及时处置。
第五章 附 则
第三十三条 本办法自发布之日起施行,有效期3年。我市保障性租赁住房相关政策如与本办法不一致的,以本办法为准。施行过程中上级国家机关有新规定的,从其新规定。
附件:1. 关于×××(纳入或改造)保障性租赁住房项目的申请书(模版)
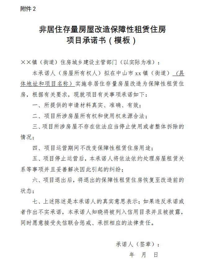
2. 非居住存量房屋改造保障性租赁住房项目承诺书(模板)
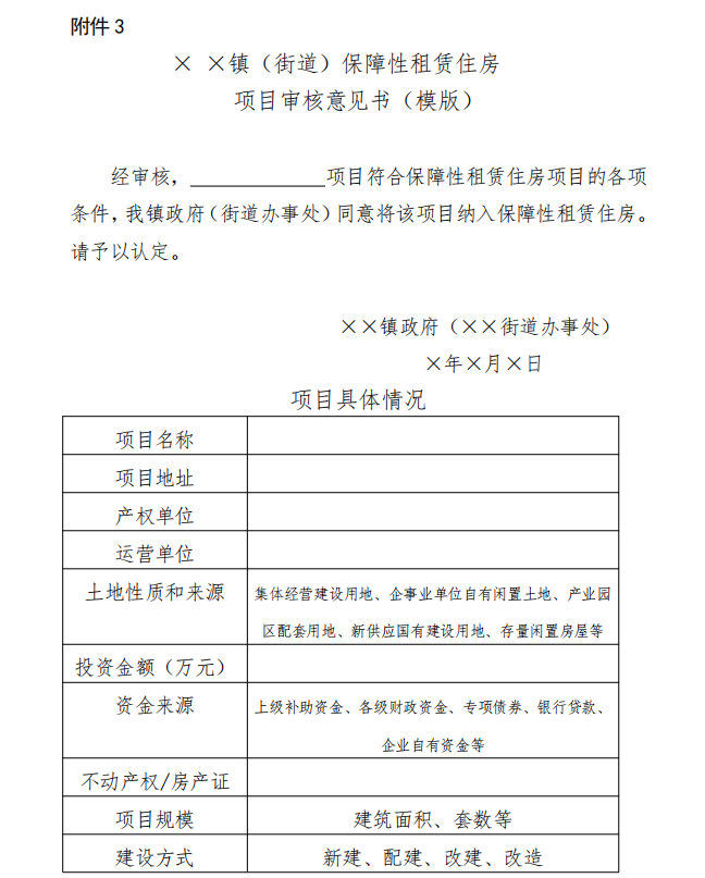
3. ××镇(街道)保障性租赁住房项目审核意见书(模版)
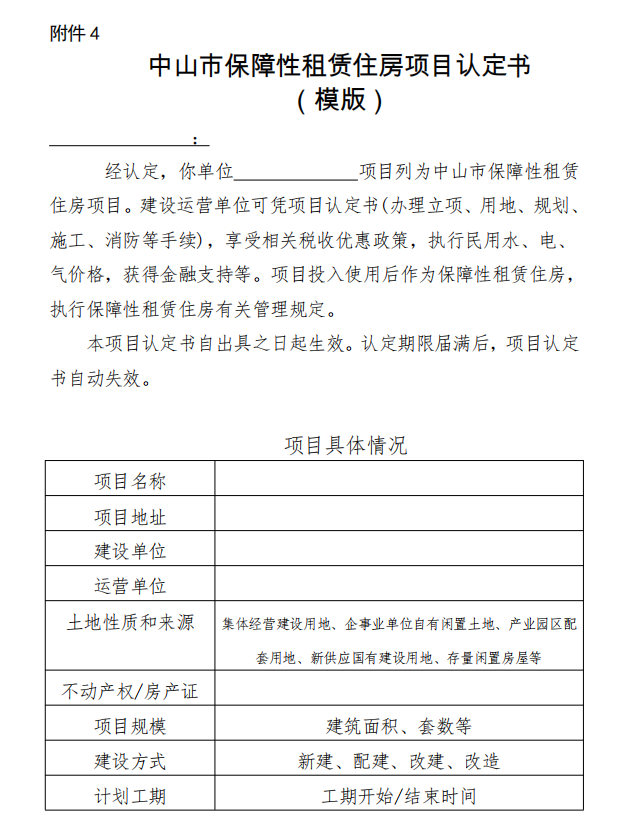
4. 保障性租赁住房项目认定书(模版)
5. 注销保障性租赁住房项目通知(模版)
6. 撤销项目通知(模版)
7. 项目申请流程图












当前位置: