中山市人民政府办公室关于印发中山市建设用地协议出让、划拨、集体流转预受理实施方案的通知
火炬开发区管委会,翠亨新区管委会,各镇政府、街道办事处,市各有关单位:
经市人民政府同意,现将《中山市建设用地协议出让、划拨、集体流转预受理实施方案》印发给你们,请认真贯彻实施。实施过程中遇到的问题,请径向市自然资源局反映。
中山市人民政府办公室
2022年8月17日
中山市建设用地协议出让、划拨、集体流转预受理实施方案
为进一步完善新出让用地开发建设预受理制度,深化我市工程建设项目审批制度改革,提高行政审批效率,结合《中山市新出让用地开发建设预受理实施方案》(中府办函〔2021〕17号)和我市实际,制定本实施方案。
一、总体要求
通过拓展新出让用地开发建设预受理制度适用范围,全面覆盖国有与集体建设用地供应,并建立包括产业、公益公建、“三旧”改造等项目的预受理制度,压缩项目用地供后开发建设的审批时间,加快项目施工建设。
二、适用范围
本实施方案适用于实施之日起新供应(含划拨和协议出让)的公益公建设施用地,包括公用设施用地、文化设施用地、教育用地、体育用地、科研用地、社会福利用地和医疗卫生用地等公共管理与公共服务用地;划拨或协议出让予市工业和信息化局或开发区管委会等单位的只租不售标准厂房用地;以自用或出让方式供地的集体建设用地;协议出让的“三旧”改造产业项目用地。
以下情形除外:
(一)易燃易爆危险品、危险化学品的生产和储存,技术难度特别复杂的项目用地;
(二)涉及土壤污染防治优先管控地块或需进行土壤污染修复的地块;
(三)重点区域须报请市国土空间规划委员会或市自然资源局技术审查委员会审查的项目用地;
(四)分期供地整体设计或未供先建的项目用地;
(五)村民住宅用地。
项目用地开发建设所需的《建设工程规划许可证》《施工图审查合格证》和《建筑工程施工许可证》等业务审核纳入预受理范围,逐步拓展至其他业务。
三、基本原则
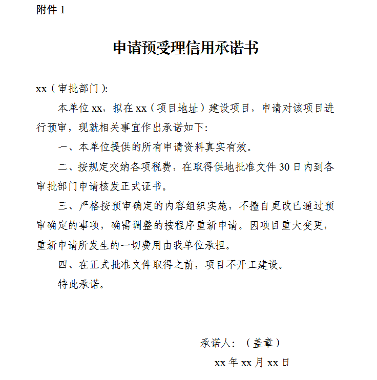
申请单位自愿申请预受理,遵守办理预受理的信用承诺,承担预受理的相关风险。
镇街政府为申请单位提供“管家式”咨询辅导和全程导办服务。
行政审批部门打破部门和阶段限制,部分材料容缺,提前受理相关业务申请;将审核工作前移,实行预审,压缩正式审批时限。
四、职责分工
参照《中山市新出让用地开发建设预受理实施方案》,符合条件的重大项目预受理服务,由市政府前期办负责统筹,其他项目部门分工如下:
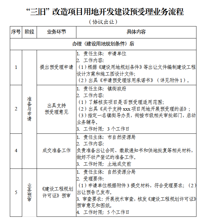
(一)属地镇街政府。负责对用地单位出具支持开展预受理的意见,安排一名导办员全程协助申请单位办理预受理手续,衔接市自然资源局、市住房城乡建设局等单位,启动预审业务辅导,并为申请单位提供全程导办服务;提前做好项目用地“三通一平”和其他向用地单位交付土地的准备工作。
(二)市发展改革局。在公益公建项目启动阶段,审核属地镇街政府报送的预受理项目,并将审核通过的项目、权属单位、建设单位等信息推送至市自然资源局、市住房城乡建设局。
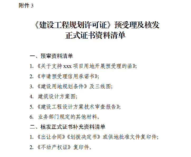
(三)市自然资源局。在协议出让的“三旧”改造项目启动阶段审核属地镇街政府报送的需预受理项目,严把项目准入关,并将企业名单推送至市住房城乡建设局;负责于土地成交前做好出让合同(或划拨决定书)、缴款通知书、建设用地规划许可、供地批复和不动产登记的准备工作,受理并指导申请单位办理《建设工程规划许可证》预受理,出具预审意见及核发正式证书。
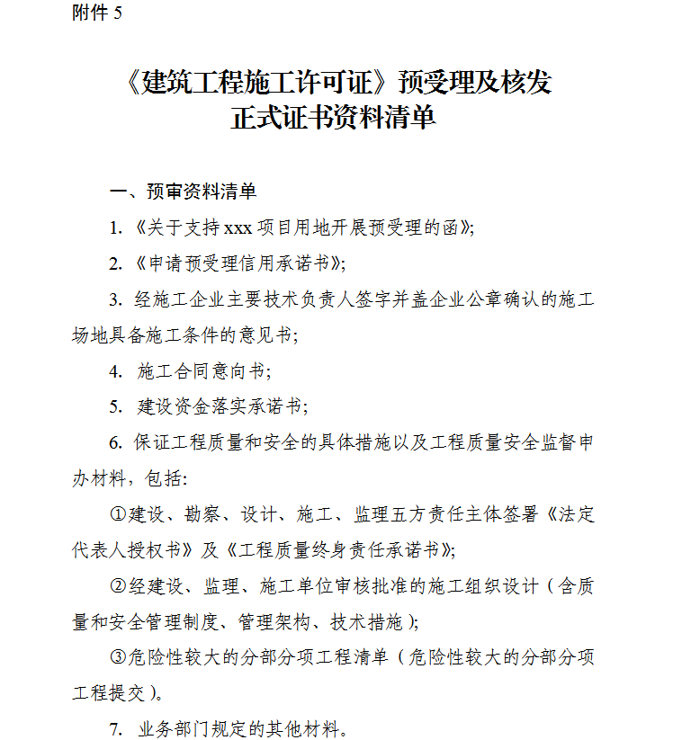
(四)市住房城乡建设局。指导审图机构配合申请单位办理《施工图审查合格证》和《建筑工程施工许可证》预受理,出具预审意见及核发正式证书。
(五)市税务局。项目用地涉及缴纳地价款的,应开放绿色通道;加强对非税收入代理银行监督,确保按要求办理地价款缴纳及票据出具业务。
五、办理步骤
(一)准备阶段——项目确认,启动导办。由申请单位向属地镇街政府提出预受理申请并提交《申请预受理信用承诺书》;属集体建设用地或协议出让的“三旧”改造项目用地的,在取得《建设用地规划条件》后;属其他国有建设用地的,在划拨用地批前公示或土地出让预告发布后。属地镇街政府审核属于本方案适用范围的,应在3个工作日内出具《关于支持×××项目用地开展预受理的函》发送至相关部门,指定镇街政府导办员全程协助办理预受理。申请单位委托建筑设计单位根据《建设用地规划条件》等资料编制建设工程设计方案和施工图设计文件,提请规划报建电子报批审查。
(二)申请阶段——业务辅导,备齐材料。属地镇街政府导办员协助申请单位按附件3-5的清单备齐材料,按附件6的业务流程向各审批部门申请办理《建设工程规划许可证》《施工图审查合格证》《建筑工程施工许可证》业务预审,同步开展不动产权籍调查工作。
(三)预审阶段——容缺受理,出具意见。各审批部门组织开展《建设工程规划许可证》《施工图审查合格证》和《建筑工程施工许可证》预审时认可上一环节预审意见,在受理5个工作日内出具预审意见,涉及图纸的亦应予以确认。
(四)正式审批阶段——迅速转换,正式发证。在取得不动产证书后,属地镇街政府导办员协助申请单位补齐正式审批材料,按规定缴纳各项税费。各审批部门对建设工程设计方案和施工图设计文件不再进行技术审查,在受理产权人申请1个工作日内收回预审意见并核发正式证书。对于未按时办理正式证书的部门,导办员应予以督促提醒。
六、预审意见失效情形
已通过预审的项目用地发生下列情形之一,预审意见自动失效,申请单位应按程序办理正式审批手续:
(一)市政府不同意供地(集体流转)予申请单位;
(二)在发出供地(集体流转)批准文件之日起30日内未申请换发正式证书;
(三)出现其他不符合审批条件的情形。
七、工作要求
参照新出让用地开发建设预受理制度,市有关部门、各镇街建立联动机制,各司其职,协同推进预受理制度改革;各审批部门应不断完善预受理制度,实行容缺受理和审核(如委托第三方机构开展的应予以指导),实现预受理到正式审批的无缝转换;各有关部门要加强预受理业务培训,提高审批效率;申请预受理时由申请单位作出承诺,切实履行相关义务。
附件:1.申请预受理信用承诺书
2.关于支持xxx项目用地开展预受理的函
3.《建设工程规划许可证》预受理及核发正式证书资料清单
4.《施工图审查合格证》预受理及核发正式证书资料清单
5.《建筑工程施工许可证》预受理及核发正式证书资料清单
6.各类项目用地开发建设预受理业务流程图















当前位置: