“无偿献血,无上光荣。”无偿献血是一项崇高的社会公益事业,是中华民族无私奉献、救死扶伤的高尚人道主义行为,是社会文明进步的标志之一,是精神文明建设的一项重要内容,是构建和谐社会的重要组成部分,它充分体现了“我健康、我奉献、我快乐”的价值追求,是人类社会血脉相连的友谊和爱。
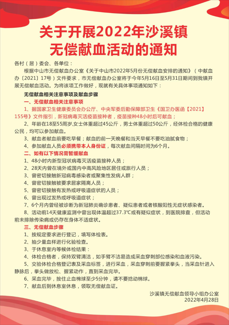
根据中山市无偿献血办公室《关于中山市2022年5月份无偿献血安排的通知》,沙溪镇将于今年5月16日至5月31日期间开展无偿献血活动。


无偿献血是“我为人人,人人为我”的互助精神体现,是一项利国利民的公益性事业,是关系社会和谐稳定、家庭幸福安康的民生工程,是一座城市文明进步的标志。因此,朋友们,让我们行动起来吧!用我们的热血筑起爱的长城,让我们的生命永放光彩!沙溪镇无偿献血活动期待您的加入!
