各单位、个人(排水户):
为全面贯彻落实《中华人民共和国水污染防治法》《城镇排水与污水处理条例》(国务院令第641号)《城镇污水排入排水管网许可管理办法》(住建部令第21号)《中山市水环境保护条例》《中山市排水管理办法》要求,切实做好镇内排水监管工作,全面打赢我镇水污染治理攻坚战,决定对沙溪涌、象角涌两岸排污行为进行专项整治,现将有关事项通告如下:
关于沙溪涌、象角涌两岸建筑单元违规排污整改的通知
各业主:
根据《中华人民共和国水污染防治法》《中华人民共和国水法》《中华人民共和国河道管理条例》《城镇排水与污水处理条例》《城镇污水排入排水管网许可管理办法》《中山市水环境保护条例》《中山市排水管理办法》等法律法规,你单位所在建筑物存在违法违规排水行为,严重危害沙溪涌、象角涌水环境,现要求你于5月5日前签署自行整改承诺书,并于5月20日前开展施工,6月底前整改完毕。为规范整改及便于统一实施,我办将于近日组织各业主参加工程实施方案宣讲会,明确相关整改要求及工作细节,各单位内部整改方案需报镇城建局审查后实施,费用自理。如在限期内未完成整改,镇政府将对非法排污口进行封堵处理,并对该栋建筑(你单位)依法采取停产停业等强制措施。
特此通知。
咨询电话如下:
生活污水处理或接入:0760 - 87339133(城市建设和管理局)
工业污水处理或接入:0760 - 87330145(生态环境保护局)
政策解释:0760 - 87794641(沙溪镇治水办)
沙溪镇全面推行河长制工作领导小组办公室
2022年4月21日

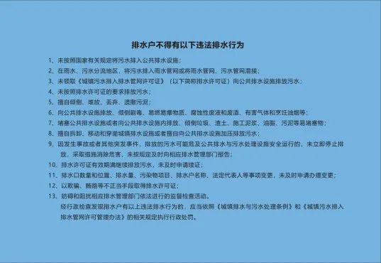
《排水宣传册》







