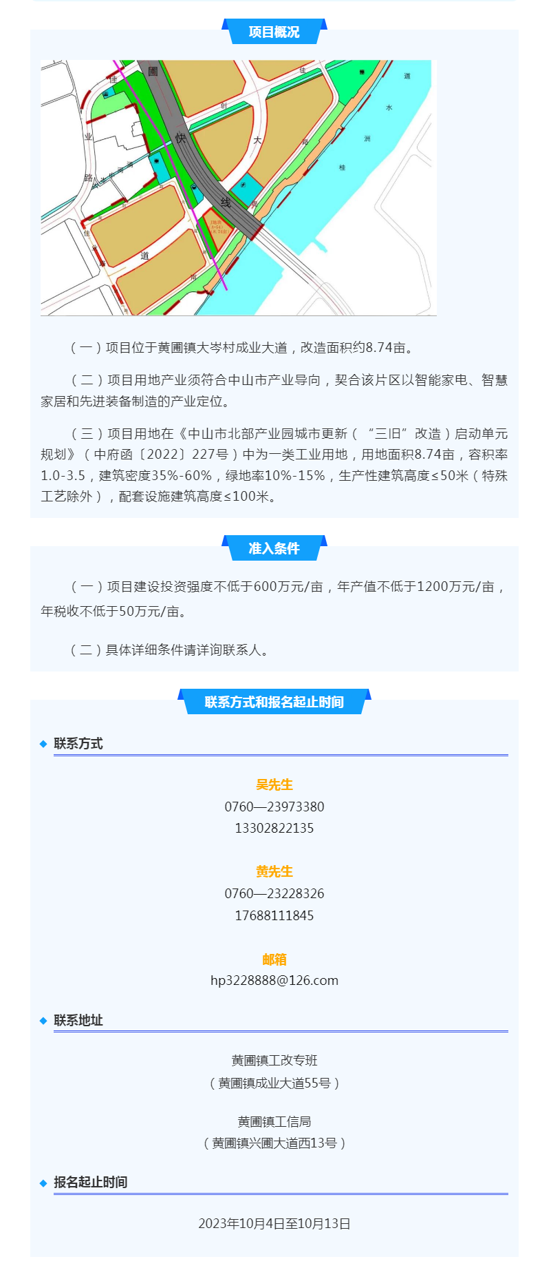
黄圃地处中山市最北部,西北与佛山市顺德区为邻,东北与广州市南沙区隔河相望,与广州南沙自贸区和佛山顺德区的经济合作具有得天独厚的地缘优势。黄圃镇是中山市唯一具备水、陆、铁多式联运优势的镇街,拥有“一港一铁五路”综合交通网络。广州南沙港铁路自广珠铁路鹤山站引出,经顺德均安、中山小榄、东凤、南头、黄圃,黄圃站是中山唯一一个同时具备客货运的车站,已于2023年3月开通,配套建设铁路车站物流园区。待东部外环高速接驳深中通道后,黄圃将与深圳共处“1小时交通圈”,南沙、横琴、前海三大自贸区对黄圃的辐射能力也将随之增强。
